新闻动态

<<返回上一页

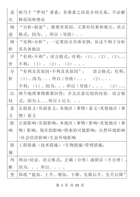
最后冲刺:高考地理45类高分答题模板!帮你KO地

发布时间:2023-07-26 14:18来源:undefined点击:

大题没头绪?概念总混淆?

今天跟大家分享的是地理大题的学习技巧,拯救地理拒绝死记硬背!

地理学科除了对于基础的掌握,对于答题思路也是有很多要求的,平时要做好重要题型的答题思路及表述整理,遇到类似题目时,能够较快的提炼答题要点与思路,同时也可以让表述更加细致专业,逻辑清晰,快速抓住阅卷老师的眼球,一举斩获高分。

因此,在文章的最后还给大家整理了《高考地理45类高分答题模板》

高考地理的学习,如果同学们不能够掌握答题术语的话,那么在答题的时候是很吃亏的。我们在充分地理解题意以后,再相应地掌握采分点,把答题术语往里面一套,基本上这道题的答案就出来了。

90+答题密码,文末可自行打印学习使用!

文科最独特的魅力就是你在学习的过程中,能感受到很多事情都是互相联系,互为因果的,这点在地理上体现最为直观。

比如说一个地区的气候,其实是由地理位置,地形地貌,大气运动,人类活动等多方面因素影响的,那反过来气候其实也会影响人类活动和地形地貌。

所以我们在学习的过程中,特别是在复习阶段,不要死记硬背这些地理现象,而是思考它是如何形成的。

不要说这次考试写欧洲西部是温带季风气候,给判错了,然后把书打开一看是温带海洋,就在错题本上记上“基础知识没记牢”就完事了。

这个跟历史那种要记得固定年份不一样,这些东西是你在了解风带洋流之后可以自己推出来的,它其实是和历史事件的影响一样,有逻辑有规律。再说一遍,高考真的不是在考我们的记忆力。

明白了这些,我们再看地理大题扣得分,很多家人就是太过于执着记忆书上的案例,而忽略了具体分析题目中的条件。这里要提醒两点:

一、术语分析现象

分析现象的时候要用术语,答题时一定要规范答题,不要大白话答题。也就是不要答题不专业,要用学科术语来答题才能更接近标准答案。

二、多角度考虑

第二个就是发散思维,多角度考虑问题。我们自然地理大题不会就是不会了,丢分了下次好好学。可是人文地理怎么也总答不全?每次一看答案就要拍大腿,原来这么简单,我当时怎么没想到啊。

这个问题应该怎么解决呢?

比如题目说这个位置要修一个家具厂,让分析有哪些有利因素和不利因素。我们就把自己当成老板现在去建厂子,那要考虑哪些东西呢?

原材料、劳动力、运输、销售,这些是不是都要考虑进去。不怕多写,只要写的不是真的离谱,不是无中生有,那就不会扣分。

还有一个小技巧,我们看题干或者图里面有没有提示什么关键要素,山,河,风向,人文历史,都要考虑进去,只要提到了生拉硬拽也要把这些要素全部融进去,这样基本就保险了。

以下就是为大家整理的《高考地理45类高分答题模板》

文末有电子版资料打印的方法!

由于篇幅原因,今天的内容就分享到这!

完整电子版资料打印方式:

第一步:评论“提分”

第二步:点击左上角头像,进入主页并关注,点击私信发“666”即可

如果需要其他年级、科目的精品学习资料,都可以进入主页浏览其他文章打印!

家具定制网”的新闻页面文章、图片、音频、视频等稿件均为自媒体人、第三方机构发布或转载。如稿件涉及版权等问题,请与 我们联系删除或处理,客服邮箱:html5sh@163.com,稿件内容仅为传递更多信息之目的,不代表本网观点,亦不代表本网站赞同 其观点或证实其内容的真实性。