大件废旧家具处置难?成都出手帮你免费收运|
发布时间:2023-12-12 11:10来源:undefined点击:
闲置的大件废旧家具一直不知
该怎么处理?
不仅搬动困难,更不可随意丢弃
别担心!成都出手帮你免费收运!



由成都市城市管理委员会主办,以“垃圾分类人人参与 美好家园共建共享”为主题的大件垃圾便民集中收运服务周活动,9月18日-9月24日在成都全市范围开展。
哪些废旧家具在此次服务范围?
如何预约服务?
大件废旧家具回收后又将如何循环利用?
川叔为你一一解答
现场直击:
在四川省化学工业研究设计院家属小区6栋1单元7楼的于孝昆夫妇已年过70岁,家里闲置了多年的柜子和旧床一直是他们的心头患。“柜子和床都超过20年了,家住七楼又没有电梯,对于我们夫妇来说,(旧家具)既搬不出去,也不知道往哪里搬,摆在家里不用了占地方,真的是个大麻烦。”
据了解,在成都想要处理大件垃圾,部分小区设有大件垃圾集中堆放点,每隔一段时间就会由物业、社区或街道统一联系清运公司进行处理。此外,部分老旧小区由于场地等限制,甚至没有大件垃圾堆放点,市民只有自己联系清运公司处理,一件垃圾根据楼层等不同,费用在几十元到上百元不等。
“像我们老年人连清运公司联系方式都不知道,即便想要花钱清理都不知道该联系谁。”于孝昆说。
9月18日,于孝昆通过浆洗街街道宣传得知成都市正开展大件垃圾便民集中收运服务周活动,他立即咨询社区并在工作人员帮助下利用app进行了预约下单。19日,承运公司按照约定时间来到小区,在工作人员的帮助下,将两个柜子一张床一把椅子搬下七楼,运往大件垃圾处置中心。
“真的太感谢他们了,没有他们我们真的不知道怎么处理,现在我们也可以好好重新装修一下房子,提高我们晚年生活的品质。”夫妻俩开心地说道。
哪些大件垃圾
属于此次活动周服务内容?
废旧家具收运,主要指废旧床架、床垫、沙发、桌椅、衣柜、书柜等整体性强、不易拆解、重量超过5kg、体积超过0.2立方米、长度超过1米的大件生活垃圾。
废旧电器(电视、冰箱、洗衣机等)不在此次活动服务范围,请通过其他渠道规范处理。
市民具体如何参与?
市民朋友可将大件生活垃圾送至小区临时堆放点,或社区、街道指定的大件生活垃圾集散点;也可通过“天府市民云”手机APP,搜索点击“大件垃圾回收”模块预约下单,由收运企业提供免费收运服务。
如有疑问请详询小区物业、社区、街道或各区(市)县分类办。

各区(市)具大件垃圾便民集中收运服务周活动咨询电话[gf]1f447[/gf]

大件垃圾回收后如何处置呢?
在成都行建城市环卫服务有限公司大件垃圾处置中心可以看到,运送来的柜子、沙发、床垫等在经过消杀过后,由工作人员进行分解。“像木头、板材会由家具厂进行回收压制成颗粒板等,像沙发、床垫填充材料会由破碎机进行破碎并整体打包,供发电厂焚烧发电。”该公司经理罗丹介绍。
“大件垃圾收运处置主要会经过这几个流程:上门搬运、收运、暂存、拆解、破碎、回收利用和无害化处置,可以表述为一个‘化整为零、变废为宝’的过程。”成都市城管委相关负责人介绍,对金属、塑料等进行资源化利用,对不具有利用价值的残渣按照普通生活垃圾进行无害化处理,最终目的是实现资源利用最大化和100%无害化处理。

成都市城管委:将研究建立大件垃圾巡回收运处置常态化市场化机制
“活动开展以来,市民参与热情较高。目前,全市收运预约量已上千单,其中,武侯区通过线上预约已超340单,电话预约已超200单。”成都市城管委相关负责人表示,下一步,我们将组织力量按照预约顺序,保质保量完成本次收运服务,并结合本次便民收运活动,进一步梳理大件垃圾产生情况,进一步完善收运处置体系,研究建立大件垃圾巡回收运处置常态化市场化机制。
据悉,成都市城管委还依托成都环境集团、绿州公司组建了应急保障队伍,做好人员、车辆、场地等应急准备,确保关键时刻拉得出、顶的上;区(市)县也参照组建专项工作组,统筹做好本辖区力量调配和收运处置工作。

市民朋友如遇到乱收费等情况,可以拨打电话65218639进行投诉,将及时为你解决。
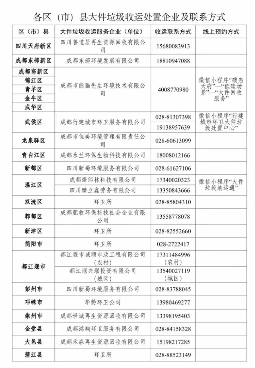
区(市)县大件垃圾收运处置企业
及联系方式[gf]1f447[/gf]

来源 | 四川发布客户端
记者 | 杨璐绮
编辑 | 张莉苹
在主页中点击“设为星标”,更快接收最新资讯
