吉盛伟邦家具村第一案落幕,租户被判支付111万
发布时间:2023-10-22 07:48来源:undefined点击:
日前,上海吉盛伟邦家具村对外公布与上海橡语家居有限公司的纠纷结果。此案是去年9月“上海吉盛伟邦家具村事件”发生后,卖场与商户双方纠纷诉诸法律的第一案。
根据法院下达的判决书,橡语家居至少需要支付吉盛伟邦家具村111.46万元。
同时,法院驳回了被告橡语家居所有反诉请求。
从结果来看,家具村方面完胜。
-01-
事件回顾
绿地23.49亿收购吉盛伟邦家具村
上千商户面临撤店,双方陷入纠纷
半年多前,一纸告知函,掀起了上海吉盛伟邦国际家具村的万丈波涛。
绿地控股出资23.49亿收购上海吉盛伟邦,并称将对家具村升级改造。近千家入驻品牌和商户面临撤店搬迁和巨额损失,事件一出惊动整个家居圈。
事发当时,商户却大多“蒙在鼓里”,很多商户在接到通知后情绪激动。对于项目方隐瞒商户、继续收取租金、沟通态度强势、迟迟未给出赔偿方案等做法表示不满,并表示要向吉盛伟邦家具村“要个说法”。
吉盛伟邦家具村内部
2019年9月24日,吉盛伟邦家具村新主人绿地控股与维权商户达成了初步一致。绿地控股代表表示,家具村将继续保持现状,经营期限不少于18个月。而后,再经数次谈判,在9月28日,绿地控股补充,愿意减免商户9、10两月的租金及管理费用。而商户代表对绿地提出的2个月租金减免及其他补偿措施持保留意见,并保留进一步主张权利。
此后,家具村与入驻家具商户的沟通及相关赔偿事宜的协调进入一个繁复而漫长的过程。
-02-
法院判决
被告支付家具村111.46万
并驳回所有反诉请求
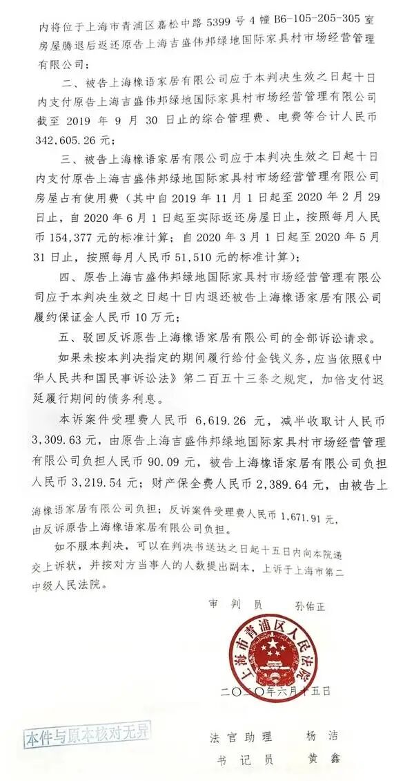
事件发生后,吉盛伟邦家具村租户之一橡语家居,从家具村宣布改造至今,未支付过房屋租金。而除去家具村允诺补偿的9、10两月,也有7个多月未缴租金。吉盛伟邦家具村因此将橡语家居告上法庭,要求返还租赁房屋、支付欠费租金。
6月15日,上海青浦区法院下达判决书。责令被告橡语家居:
1.限期将位于家具村内的房屋腾退返还给吉盛伟邦家具村;
2.自判决生效之日起,十日内支付吉盛伟邦家具村截至2019年9月30日的综合管理费、电费等合计342605.26元;
3.支付吉盛伟邦家具村房屋占有使用费,其中2019年11月1日-2020年2月29日与2020年6月1日-返还房屋日止的时间段内每月需支付154377元,2020年3月1日起-2020年5月31日的时间段内每月需支付51510元。
判决书(节选)内容
根据计算,橡语家居至少需要支付吉盛伟邦家具村111.46万元。
此外,如果被告未按照判决指定期限履行义务,被告方将必须依法加倍支付债务利息。同时,驳回被告橡语家居所有反诉请求。
-03-
法律解读
合同期拖欠的各项费用
承租人理应按约支付
深入解析上海橡语家居租赁纠纷案的判决书,便于我们从法律层面了解一些关于租赁纠纷的问题。Q:发生租赁纠纷,承租方在纠纷前期的欠款需不需要缴纳?A:法律规定:《合同法》第二百二十六条承租人应当按照约定的期限支付租金。第二百二十七条承租人无正当理由未支付或者迟延支付租金的,出租人可以要求承租人在合理期限内支付。承租人逾期不支付的,出租人可以解除合同。法院认为,合同期拖欠的各项费用,承租人理应按约支付。据此,判决主文第二项责令被告上海橡语家居有限公司,应于本判决生效之日起十日内支付原告上海吉盛伟邦绿地国际家具村市场经营管理有限公司截止2019年9月30日止的综合管理费、电费等合计人民币342,605.26元。⬇⬇⬇
我就知道你“在看”
戳原文,更有料!
点击上方
“xxx”
关注我们
点击上方
“xxx”
关注我们
点击上方
“xxx”
关注我们
点击上方
“xxx”
关注我们
来这里找志同道合的小伙伴!
来这里找志同道合的小伙伴!
来这里找志同道合的小伙伴!
来这里找志同道合的小伙伴!
“家具定制网”的新闻页面文章、图片、音频、视频等稿件均为自媒体人、第三方机构发布或转载。如稿件涉及版权等问题,请与 我们联系删除或处理,客服邮箱:html5sh@163.com,稿件内容仅为传递更多信息之目的,不代表本网观点,亦不代表本网站赞同 其观点或证实其内容的真实性。